GPT&DeepSeek模型
2025/6/9...大约 4 分钟
GPT&DeepSeek模型
GPT系列模型成体系推进
| 年份 | 事件 |
|---|---|
| 2017年 | 谷歌提出Transformer |
| 2018年 | OpenAI提出GPT(1亿+参数) |
| 2019年 | GPT - 2(15亿参数) |
| 2020年 | GPT - 3(1750亿参数) |
| 2021年 | CodeX(基于GPT - 3,代码预训练) |
| 2021年 | WebGPT(搜索能力) |
| 2022年2月 | InstructGPT(人类对齐) |
| 2022年11月 | ChatGPT(对话能力) |
| 2023年3月 | GPT - 4(推理能力、多模态能力) |
| 2024年9月 | o1(深度思考能力提升) |
| 2025年1月 | o3(深度思考能力进一步增强) |
- 研究视野
- 技术人员
- 基础设施
- 工程实践
- 数据积累
- 算法设计
GPT系列模型从18年开始系统迭代,对于大模型发展起到了深远影响
GPT系列模型的技术演变
GPT系列模型发展历程
小模型:GPT-1、GPT-2
大模型:GPT-3、CodeX、GPT-3.5、GPT-4
推理大模型:o-series

GPT-1(1.1亿参数)
- Decode-Only Transformer架构
- 预训练后针对特定任务微调

GPT-2(15亿参数)
将任务形式统一为单词预测
- Pr( ouput |input, task)
预训练与下游任务一致
使用提示进行无监督任务求解
初步尝试了规模扩展

GPT-3(1750亿参数)
涌现出上下文学习能力

CodeX
- 代码数据训练
- 推理与代码合成能力
类似多模态


WebGPT
大语言模型使用浏览器

InstructGPT
- 大预言模型与人类价值观对其
- 提出RLHF算法

ChatGPT
- 基于InstructGPT相似技术开发,面向对话进行优化

GPT-4
- 推理能力显著提升,建立可预测的训练框架
- 可支持多模态信息的大语言模型
、、
GPT-4o
- 原生多模态模型,综合模态能力显著提升
- 支持统一处理和输出文本、音频、图片、视频信息

o系列模型
- 推理任务上能力大幅提升
- 长思维链推理能力

- 类似人类“慢思考”过程

DeepSeek系列模型的技术演变
训练框架: HAI-LLM
语言大模型: DeepSeek LLM/V2/V3、Coder/Coder-V2、Math
多模态大模型:DeepSeek-VL
推理大模型:DeepSeek-R1

DeepSeek实现了较好的训练框架与数据准备
训练框架 HAI-LLM(发布于2023年6月)
- 大规模深度学习训练框架,支持多种并行策略
- 三代主力模型均基于该框架完成
数据采集
- V1和Math的报告表明清洗了大规模的Common Crawl,具备超大规模数据处理能力
- Coder的技术报告表明收集了大量的代码数据
- Math的技术报告表明清洗收集了大量的数学数据
- VL的技术报告表明清洗收集了大量多模态、图片数据
DeepSeek进行了重要的网络架构、训练算法、性能优化探索
- V1探索了scalinglaw分析(考虑了数据质量影响),用于预估超参数性能
- V2提出了MLA高效注意力机制,提升推理性能
- V2、V3都针对MoE架构提出了相关稳定性训练策略
- V3使用了MTP(多token预测)训练
- Math提出了PPO的改进算法GRPO
- V3详细介绍Infrastructure的搭建方法,并提出了高效FP8训练方法
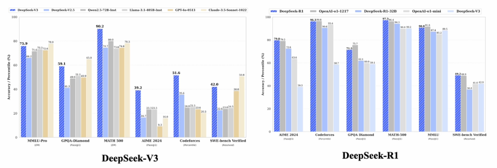
DeepSeek-V3
- 671B参数(37B激活),14.8T训练数据
- 基于V2的MoE架构,引入了MTP和新的复杂均衡损失
- 对于训练效率进行了极致优化,共使用2.788MH800GPU时

DeepSeek-R1

DeepSeek-V3和DeepSeek-R1均达到了同期闭源模型的最好效果

为什么DeepSeek会引起世界关注
打破了OpenAI闭源产品的领先时效性
国内追赶GPT-4的时间很长,然而复现o1模型的时间大大缩短
达到了与OpenAI现有API性能可比的水平
中国具备实现世界最前沿大模型的核心技术
模型开源、技术开放
更新日志
2025/6/18 01:52
查看所有更新日志
ee5e6-于6db06-于f05bf-于